联系我们

CONTACT US
联系人:
宋经理
固 话:
0373-8629988
手 机:
18439011777
地 址:
河南省长垣市南蒲区国贸中心A座11楼
新闻资讯
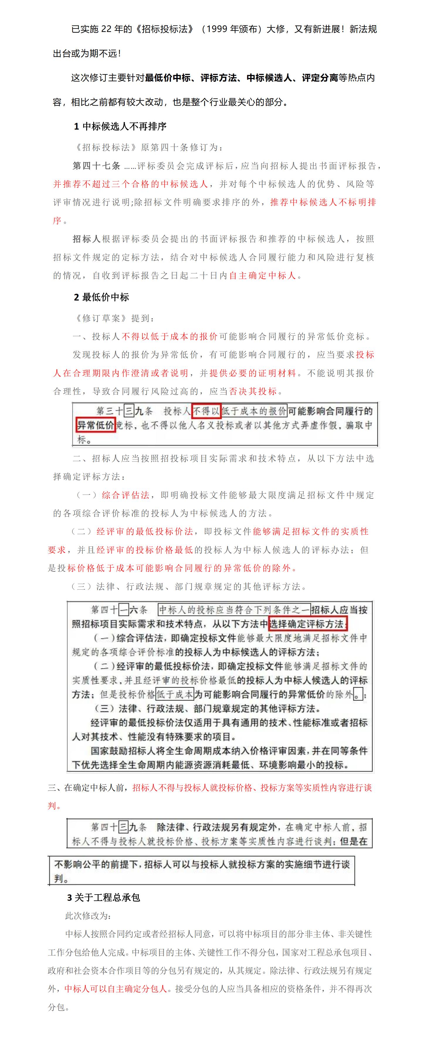
2022年大修!中标候选人不再排序!招标人自主确定中标人!
发布时间:2022-02-10   浏览:5531次

来源:**发改委网站、政府采购网、人民日报,综合网络

新建 DOCX 文档_00


上一篇:免责声明

豫公网安备 41072802000655号

服务热线

18439011777

产品和案例

价格和优惠

获取内部资料

咨询服务号